Op-amp sim ltspice
Op-Amp Gain Design and Circuit Synthesis (ENGR 201)
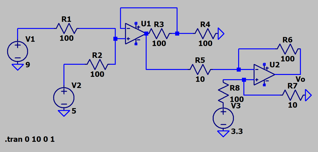
This project focused on analyzing and designing operational-amplifier circuits using the ideal op-amp model, with an emphasis on translating block-diagram requirements into a working schematic. I evaluated multiple op-amp configurations—including inverting, non-inverting, summing, and difference amplifiers—and used nodal analysis with negative feedback assumptions (Vp=Vn, zero input current) to derive closed-loop gain expressions. These calculations informed resistor selection and verified that each stage met the required gain behavior before simulation.
In the final design, I implemented a two-op-amp system that combined weighted input voltages into a single output while satisfying strict constraints on signal polarity, relative gain magnitudes, and fixed input voltages. Key design parameters included ensuring a negative output voltage, enforcing ∣G3∣>∣G4∣, and balancing gains so intermediate stages remained stable and interpretable. The completed schematic was validated in LTspice, confirming agreement between analytical gain calculations and simulated output behavior, demonstrating a full workflow from theory → schematic → simulation
Figure 1: LTspice successful Simulation


